В статье рассмотрим, какие бывают схемы питания в материнских платах различных устройств: компьютеров, ноутбуков, планшетов, мониторов.
Существует несколько типовых решений, используемых в современных устройствах. Общий их принцип заключается в том, чтобы выпрямить сетевое переменное напряжение 220 В и сгладить пульсации, после чего другими схемами понизить полученное постоянное напряжение (от 5 В в устройствах, заряжающихся до USB до 19 В в материнских платах ноутбуков, мониторов) до номиналов, которые подходят для различных узлов потребителей (от 1 до нескольких вольт).
Для решения двух выше описанных задач используются разные типы преобразователей: Flyback (обратноходовой) и Buck (понижающий) преобразователи. Сравним их в деталях.
Сравнение типов преобразователей
Ключевое различие в том, что Flyback обеспечивает гальваническую развязку, а Buck — нет. Flyback используется во внешних блоках питания (адаптерах) ноутбуков, дисплеев, а также в дежурных источниках питания, цепях с требованием изоляции, зарядных устройствах. Адаптер питания ноутбука, преобразующий ~220 в +19 В на выходе — типичный представитель обратноходовых.
Buck повсеместно используется там, где не нужна развязка: регуляторы напряжения на материнских платах, питание процессоров (VRM), видеокарт, в DC-DC преобразователях, в автомобильной электронике, светодиодных драйверах.
Flyback (Обратноходовой)
- Развязка: Есть. Использует трансформатор.
- Топология: С накоплением энергии в индуктивности (трансформаторе).
- Типовые элементы: Трансформатор с зазором, ключевой транзистор, выходной диод, выходной конденсатор, цепь обратной связи (часто через оптрон), снаббер. Может присутствовать ШИМ контроллер в первичной цепи трансформатора.
- Преимущества: Гальваническая развязка, возможность получения нескольких изолированных выходов, простота при небольшой мощности, работа на высоких напряжениях. Напряжение на выходе зависит от коэффициента трансформации и может быть как выше, так и ниже входного.
- Недостатки: Высокие пульсации на выходе, высокие пиковые токи, средний КПД (75-85%), сложность управления, электромагнитные помехи.
Buck (Понижающий)
- Развязка: Нет. Вход и выход имеют общую землю.
- Топология: Непрерывная или прерывистая передача энергии через дроссель.
- Типовые элементы: Ключевой транзистор (High-side MOSFET), диод (или синхронный выпрямитель — Low-side MOSFET), дроссель (индуктивность), выходной конденсатор, ШИМ-контроллер.
-
Преимущества:
- Высокий КПД (до 95-98% в синхронных версиях).
- Низкие пульсации при правильном выборе LC-фильтра.
- Отличная реакция на изменение нагрузки.
- Широкий диапазон входных напряжений.
-
Недостатки:
- Нет гальванической развязки (главный недостаток!).
- Выходное напряжение всегда ниже входного.
- Требует качественного дросселя.
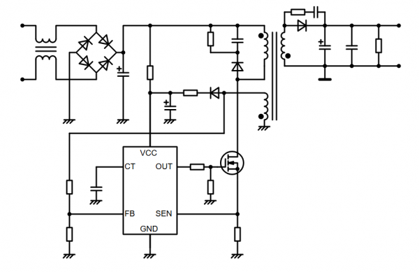
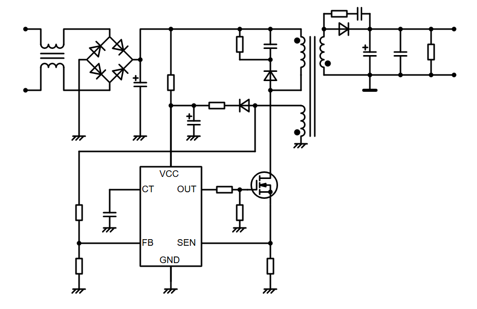
Схемотехника обратноходового преобразователя
На съеме ниже представлена типичная упрощенная схема флайбэк преобразователя. Его схема делится на первичную (слева, до трансформации) и вторичную цепи.

1. Участок первичной цепи (Primary Side)
Работает с выпрямленным сетевым напряжением (~310 Вольт DC после диодного моста).
1.1. Входной EMI/РЧ-фильтр:
- Синфазный дроссель (Common Mode Choke): Тороидальный или Ш-образный сердечник с двумя симметричными обмотками для подавления синфазных помех.
- X-конденсатор (Class X): Пленочный конденсатор, шунтирующий дифференциальные помехи между фазой и нейтралью (обычно 0.1–1 мкФ, 275 VAC).
- Y-конденсаторы (Class Y): Керамические или пленочные конденсаторы малой емкости (1–4.7 нФ), включенные между первичной и вторичной цепями (через шасси) для ослабления высокочастотных синфазных помех. Критичны для безопасности (должны быть сертифицированы по Y-классу).
1.2. Выпрямитель и сглаживающий фильтр:
-
Диодный мост (Bridge Rectifier): Однофазная мостовая схема на дискретных диодах (1N4007) или интегрированном монолитном модуле (например, GBU, KBU-серии).
-
Входной накопительный электролитический конденсатор (Bulk Capacitor): Алюминиевый электролит высокого напряжения (82–150 мкФ, 400–450 В, 105°C, низкое ESR). Гасит пульсации удвоенной частоты сети (100 Гц) и обеспечивает энергоснабжение преобразователя в периоды проседания сетевого напряжения.
Тип: Алюминиевые электролитические Номинал: 82-150μF на каждые 50Вт мощности Напряжение: 400VDC (минимум) Производители: Rubycon, Nichicon, Panasonic Серии: Rubycon BXW, Nichicon LK Температура: 105°C обязательно ESR: максимально низкое (0.5-1Ω)
1.3. Преобразователь постоянного тока (DC-DC Converter, топология Flyback):
-
Ключевой силовой MOSFET: N-канальный высоковольтный транзистор (600–800 V, Rds(on) < 0.5–1 Ом, например, FCP11N60, STP9NK60Z) с изолированным креплением на радиатор.
Для 220VAC вход: 600V, 800V для запаса Для 65Вт: IRFBC40, FCPF11N60, STP11NK60ZFP Параметры: Rds(on) < 0.5Ω, Qg < 30nC Установка на радиатор (через изоляционную прокладку) Обязательно: снабберная цепь RCD: 10-47kΩ/2W + 1-2.2nF/1kV + диод UF4007 -
Трансформатор обратноходового преобразователя: Ферритовый сердечник (EE, EI, PQ) с обязательным воздушным зазором в магнитопроводе для накопления энергии.
Характеристики трансформаторов:
Конструкция: EE25, PQ26, EER28 для 65Вт Первичная обмотка (высоковольтная): 50-70 витков 0.35мм² Вторичная обмотка (силовая): 8-12 витков 3×0.5мм² (для 19V/3.5A) Обмотка питания ШИМ (вспомогательная): 6-8 витков 0.2мм² Обмотка обратной связи: 1-3 витка 0.1мм² Зазор в магнитопроводе: 0.2-0.5 мм (критично!) Материал: феррит N87, N27, PC40 Индуктивность первички: 300-600 мкГн -
Снабберная цепь (Snubber): Обычно RCD-типа (резистор 10–47 кОм, конденсатор 1–2.2 нФ / 1 кВ, быстрый диод UF4007). Ограничивает выбросы напряжения на стоке MOSFET, вызванные резким прерыванием тока в утечке индуктивности трансформатора.
-
ШИМ-контроллер (PWM Controller): Микросхема, задающая частоту коммутации (60–130 кГц) и скважность управляющих импульсов. Для Flyback часто используются специализированные ИС, такие как UC384x, TEA173x, NCP12xx, L6599 (для более сложных резонансных схем) или высокоинтегрированные решения типа Power Integrations TNYxxx (со встроенным MOSFET).
- Микросхемы управления (ШИМ-контроллеры):
-
Для низких/средних мощностей (до 30Вт):
-
Fairchild/ON Semi: FAN7601, FAN7602 Power Integrations: TNY (интегрированный ключ + управление) STMicroelectronics: VIPer Работают на частотах 60-100 кГц
-
-
Для мощных адаптеров (65-150Вт):
-
Texas Instruments: UCC28600, UCC28700 (частоты до 130 кГц) ON Semi: NCP1337 (с частотным управлением) Infineon: ICE5QSxG (активный Clamp-режим) Современные работают на 65-130 кГц
-
-
- Микросхемы управления (ШИМ-контроллеры):
2. Участок вторичной цепи (Secondary Side)
Изолированная часть, формирующая стабилизированное низкое выходное напряжение (5-19 В в зависимости от назначения схемы).
2.1. Выходной выпрямитель и фильтр:
-
Выходной выпрямительный диод: Диод Шоттки (Schottky) с низким прямым падением напряжения (Vf) и малым временем восстановления. Устанавливается на радиатор.
Для 19V/3.5A: STPS20H100CT (100V/20A, двуканальный) Параметры: Vf < 0.5V при номинальном токе -
Выходной LC-фильтр:
-
Сглаживающий электролитический конденсатор: Конденсаторы с низким ESR (например, серии Rubycon ZL, Panasonic FM, Nichicon HW), часто несколько штук параллельно.
Тип: Алюминиевые электролитические + керамические Электролиты: 2×470μF-1000μF 25V (параллельно) ESR критично: <0.05Ω (серии с низким ESR) Керамические: 10-100μF 25V X7R/X5R (для ВЧ фильтрации) Расположение: максимально близко к диоду -
Дополнительный высокочастотный фильтр: Параллельно электролитам устанавливаются керамические конденсаторы (10–100 мкФ, X7R/X5R) для шунтирования ВЧ-составляющей пульсаций.
-
2.2. Цепь обратной связи и стабилизации (Feedback/Regulation Loop):
Обеспечивает точность выходного напряжения (±5%) и гальваническую развязку сигнала обратной связи.
- Прецизионный источник опорного напряжения (ИОН): Микросхема TL431 в корпусе TO-92 или SOT-23. Задает эталонное напряжение (~2.5 В).
- Резистивный делитель напряжения: Два прецизионных резистора (допуск 1%), подключенных к выходу, задают точку срабатывания TL431. Сопротивление делителя: Rверх=10-15k, Rнижний=3.3-4.7k + подстройка
- Оптрон (Optocoupler): Обычно PC817, LTV817. Передает сигнал ошибки с вторичной стороны на первичную через светодиод и фототранзистор, сохраняя гальваническую развязку. Фототранзистор подключается к выводу обратной связи (FB/COMP) ШИМ-контроллера. Также требуется компенсационная цепь: RC на входе оптопары (1k + 10μF).
3. Вспомогательные и защитные цепи
3.1. Защитные функции:
- Предохранитель (Fuse): Термочувствительный или инерционный, на входе цепи, для защиты от катастрофических токов КЗ.
- Термистор (NTC): Последовательно на входе, ограничивает бросок зарядного тока (inrush current) через входные конденсаторы при включении.
- Схема защиты от перенапряжения (OVP): Может быть реализована на первичной стороне (через детектор на оптроне и отключение ШИМ) или на вторичной (например, через стабилитрон или специализированную ИС, шунтирующую выход).
- Защита от перегрузки по току (OCP): Обычно встроена в ШИМ-контроллер, срабатывает по датчику тока (токовый шунт или трансформатор тока) в цепи истока первичного MOSFET.
3.2. Цепь питания ШИМ-контроллера (Vcc):
После запуска запитывается от вспомогательной обмотки трансформатора через выпрямительный диод и малый электролитический конденсатор (например, 22–47 мкФ, 35–50 В). На момент старта может подпитываться от высоковольтной шины через резистор большого номинала.
Схемотехника понижающего преобразователя
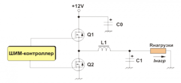
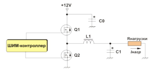
Принцип работы синхронного buck-преобразователя (также step-down, понижающего импульсного стабилизатора) заключается в циклическом накоплении и передаче энергии от источника с более высоким напряжением к нагрузке с более низким напряжением через накопительный дроссель, управляемое ключами с широтно-импульсной модуляцией (ШИМ).
Фундаментальной основой является дроссель, который стремится поддерживать постоянство протекающего через него тока. Преобразователь работает в двух чередующихся тактах, управляемых ШИМ-контроллером.

В практических схемах понижающих регуляторов, формирующих мощные токи, диод D1 не обладает достаточной скоростью переключения и имеет относительно большое сопротивление открытого p-n перехода, что приводит к значительным потерям, сильному разогреву диода D1, всплескам напряжения и к возникновению обратных токов через диод при переключениях транзистора Q1 (верхний ключ). Именно поэтому данная схема была доработана с целью повышения быстродействия и снижения потерь, в результате чего вместо диода D1 стали использовать еще один транзистор – Q2 (нижний ключ).

В первом такте (фаза накопления), когда верхний (high-side) силовой ключ, выполненный на N-канальном MOSFET, открыт, а нижний (low-side) ключ закрыт, входное напряжение прикладывается к последовательной цепи, состоящей из дросселя и выходного конденсатора, подключенного параллельно нагрузке. При этом потенциал точки соединения ключей (узла коммутации, SW) близок к напряжению питания. Возникающая разность потенциалов между входом и выходом вызывает практически линейный рост тока через дроссель. Энергия запасается в его магнитном поле, одновременно питая нагрузку и заряжая выходной сглаживающий конденсатор.
Во втором такте (фаза рекуперации), верхний ключ закрывается, а нижний, также N-канальный MOSFET, открывается. Цепь тока дросселя замыкается через открытый низкий ключ. Поскольку индуктивность препятствует мгновенному изменению тока, он продолжает протекать в том же направлении, но теперь уже через низкий ключ (синхронный выпрямитель), постепенно спадая. Запасенная в дросселе энергия рекуперируется и продолжает питать нагрузку. Выходной конденсатор в этот период компенсирует падение тока, сглаживая пульсации напряжения.
ШИМ-контроллер, получая сигнал обратной связи с выхода через резистивный делитель, динамически регулирует скважность управляющих импульсов — отношение длительности первого такта ко всему периоду коммутации. Это позволяет поддерживать выходное напряжение на стабильном уровне, определяемом опорным напряжением и коэффициентом деления, согласно соотношению Vout = D * Vin, где D — коэффициент заполнения. Частота коммутации, составляющая от сотен килогерц до нескольких мегагерц, выбирается исходя из компромисса между КПД, габаритами пассивных компонентов и уровнем электромагнитных помех.
В периферии используются однофазные преобразователи, а в материнских платах — многофазные.
Однофазный преобразователь структурно состоит из:
+19V_IN ────[High-side MOSFET]───┬───[Дроссель 1-2.2μH]───→ Vout_1.05V
(Q1) │
[Узел SW] [Керамика 100μF]
(Q2) │ [Полимеры 330μF]
[Low-side MOSFET]────────────────┘
|
[ШИМ-контроллер] ← [ИОН + делитель] ← Vout
Для питания CPU и GPU используются многофазные схемы (от 4 до 10 фаз). Принцип работы многофазного стабилизатора напряжения (VRM) для питания процессора на материнской плате основан на параллельной работе нескольких идентичных buck-преобразователей (фаз), управляемых общим контроллером с временным сдвигом их рабочих циклов. Это архитектура обеспечивает эффективное распределение высокого тока нагрузки (до 100–200А) при минимизации пульсаций и тепловыделения.
Каждая фаза представляет собой синхронный понижающий преобразователь, включающий верхний и нижний силовые MOSFET, накопительный дроссель и выходные конденсаторы. Все фазы подключены параллельно к общим точкам входного и выходного напряжения. Ключевое отличие от одиночного преобразователя — алгоритм управления. Многофазный ШИМ-контроллер генерирует не один управляющий сигнал, а набор идентичных импульсов с постоянным фазовым сдвигом. Для N-фазной системы сдвиг между импульсами соседних фаз составляет 360°/N. Например, в четырехфазном VRM каждая последующая фаза начинает свой рабочий цикл на 90 градусов (или четверть периода) позже предыдущей.

В процессе работы, когда первая фаза находится в такте накопления энергии (верхний ключ открыт, ток через дроссель растет), вторая фаза может находиться в такте рекуперации (нижний ключ открыт, ток спадает), третья — только начинать накопление, и так далее. Такое временное распределение приводит к тому, что моменты включения ключей и, соответственно, пики токов в дросселях распределяются равномерно в течение полного периода коммутации.

Это распределение создает несколько критически важных эффектов. Во-первых, ток нагрузки эффективно делится между фазами. Если процессор потребляет 100А, то в 8-фазной системе на каждую фазу приходится примерно 12.5А, что позволяет использовать более компактные и дешевые силовые компоненты с умеренным тепловыделением. Во-вторых, пульсации тока на входных и выходных конденсаторах значительно сокращаются. Токи от отдельных фаз, суммируясь на общем выходе, частично компенсируют друг друга из-за фазового сдвига. Результирующая частота пульсаций на нагрузке возрастает в N раз относительно частоты одной фазы. Например, при частоте коммутации каждой фазы 300 кГц, 6-фазный VRM создает на выходе эффективную частоту пульсаций 1.8 МГц, что позволяет использовать выходные конденсаторы с меньшей емкостью, но с лучшими высокочастотными характеристиками (керамические MLCC).
В-третьих, улучшается тепловой режим. Поскольку пиковая мощность рассеивания распределяется между несколькими наборами ключей и дросселей, нагрев каждого компонента снижается, что повышает общую надежность и позволяет обходиться пассивным охлаждением (радиаторами на MOSFET). Кроме того, сокращается нагрузка на входные цепи: пульсирующий ток, потребляемый от 12-вольтового разъема материнской платы, также имеет меньшую амплитуду пульсаций.
Элементная база Buck преобразователя
Здесь и в дальнейшем приведен не исчерпывающий список элементной базы и микросхем, а только некоторые типичные представители для справки.
Микросхемы управления:
-
Для однофазных Buck (периферия):
Texas Instruments: TPS54331 (до 3A), TPS54531 (до 5A)
Analog Devices: ADP2384 (до 4A)
ON Semi: NCP3020, NCP6131
Частоты: 300-600 кГц (для уменьшения габаритов дросселя)
-
Для многофазных VRM (CPU/GPU):
Texas Instruments: TPS51632 (2-фазы), TPS53689 (8+ фаз)
Infineon: IR35201 (6-фазы), IR35215 (8-фаз)
Intersil (Renesas): ISL95858 (3+1 фаза)
Частоты: 300-1000 кГц на фазу (эффективная 1.2-4 МГц)
MOSFET:
- High-side (контрольный):
- Тип: N-канальный с низким Qg и Rds(on) - Примеры: AON7400 (30V/60A), SiRA12DP (30V/120A) - Rds(on): 2-5 мОм - Qg: 15-30 nC - В корпусе: PowerPAK, DirectFET
- Low-side (синхронный):
- Rds(on) еще ниже: 1-3 мОм - Qg не критично, но желательно низкий - Примеры: AON7401, SiRA18DP
Дроссели (индуктивности):
-
Для однофазного Buck (3.3V/5A): Тип: Shielded Power Inductor Индуктивность: 1.0-2.2 μH Ток насыщения: 8-12A (1.5×Iном) DCR: <10 мОм Производители: TDK, Murata, Coilcraft Пример: TDK VLS4012ET-1R0M -
Для многофазного Buck (фаза CPU VRM): Индуктивность: 0.22-0.47 μH (низкая для быстрого отклика) Ток насыщения: 25-40A на фазу DCR: <0.5 мОм (критично!) Тип: Flat wire, полуэкранированный Пример: Vishay IHLP2525CZER0R33M01 (0.33μH/30A)
Конденсаторы:
- Входные (на 19V):
-
Керамические MLCC: - 4.7-10μF 25V X7R (близко к MOSFET) - 22-47μF 25V X7R (распределенные)
-
Полимерные танталовые/алюминиевые: - 100-220μF 25V (для сглаживания низких частот) - ESR: 5-20 мОм Производители: Panasonic SP-Cap, AVX Tantalum
-
- Выходные (на 1.05V для CPU):
-
Керамические MLCC (основная фильтрация): - Множество 22μF 6.3V X7R/X5R (30-50 шт.) - 100μF 6.3V (5-10 шт.) - Распределены вокруг CPU socket
-
Полимерные (средние частоты): - 330μF 2.5V/4V (серии с ультранизким ESR, т.к. оно определяет амплитуду пульсаций) - ESR: 2-5 мОм - Производители: Panasonic POS-Cap, Sanyo OS-CON -
Электролиты (низкие частоты, редко): - В современных ноутбуках практически не используются - Если есть: 470-1000μF 4V серии с низким ESR
-
Контроллеры с цифровым управлением (Digital PWM):
Современные VRM для ноутбуков используют цифровые контроллеры, которые постоянно обмениваются данными с процессором, получая информацию о планируемом изменении состояния мощности (P-state). Это позволяет контроллеру заранее, за несколько микросекунд до фактического скачка тока нагрузки, начать корректировку коэффициента заполнения ШИМ, минимизируя просадку или выброс выходного напряжения (явление droop/overshoot):
- Infineon XDP: цифровой интерфейс с CPU (SVID, SVI2, SVI3)
- TI Fusion Digital Power: TPS53632G
Функции:
-
- Программируемые Vcore через цифровой интерфейс
- Мониторинг токов, температур
- Адаптивная компенсация
- Power State management (PS0-PS3)
Схемы питания от батарей и зарядки
При работе от батареи (10.8V типично) используется Boost-преобразователь для получения 19V, который затем питает все Buck-преобразователи. Или используется Buck-Boost для непосредственного питания CPU, схема которого приведена ниже.

Пример контроллера питания от батареи:
- TI BQ24780: управление зарядом + Buck-Boost для SYS voltage
- Частота: 300-600 кГц
- Ключи: внешние MOSFET 30V/40A
Принцип работы системы управления питанием и зарядки аккумулятора в ноутбуке представляет собой интеллектуальную схему с автоматическим переключением между источниками, управляемую специализированным контроллером заряда (Charge IC) по многостадийному алгоритму.
В основе схемы лежит контроллер заряда, который постоянно мониторит три ключевые точки: вход адаптера (ACIN), напряжение батареи (BAT) и выход на системную шину (SYS). Управление потоками энергии осуществляется через три силовых полевых транзистора (MOSFET): ACFET на входе адаптера, BATFET на линии батареи и иногда OTGFET для режима обратной подачи питания (USB OTG). Контроллер динамически переключает эти ключи, реализуя функцию Power Path («путь питания»).
При подключении сетевого адаптера контроллер в первую очередь проверяет его корректность (напряжение и допустимый ток). После этого он открывает ACFET, и адаптер становится основным источником. Далее система действует по одному из двух сценариев. Если батарея заряжена или отсутствует, контроллер напрямую или через промежуточный понижающий преобразователь (Buck) подаёт питание на системную шину SYS (обычно 12–15В), а BATFET остаётся закрытым, изолируя батарею. Если батарея разряжена, контроллер включает зарядный контур. Поскольку напряжение адаптера (19В) всегда выше напряжения батареи (10.8–12.6В для 3-4 элементов), используется синхронный Buck-преобразователь, встроенный в контроллер или внешний. Этот преобразователь понижает напряжение адаптера до необходимого для заряда (16.8В для 4S) и в фазе постоянного тока (CC) подаёт на батарею через открытый BATFET стабильный высокий ток (2–6А), одновременно питая системную нагрузку через отдельную цепь.
В режиме работы только от батареи (адаптер отключён) контроллер закрывает ACFET и открывает BATFET. Напряжение батареи (номинально 10.8–11.1В) напрямую или через Boost-преобразователь (повышающий) подаётся на системную шину SYS. Необходимость в Boost возникает потому, что разряженная батарея (до 9В) может опуститься ниже минимально требуемого напряжения для стабильной работы внутренних преобразователей материнской платы. Современные схемы часто используют комбинированный Buck-Boost преобразователь, который автоматически поддерживает стабильное напряжение SYS (например, 12В) как при питании от высоковольтного адаптера, так и от низковольтной батареи, плавно переключаясь между режимами понижения и повышения напряжения.
Алгоритм заряда батарей
Контроллер ведёт многостадийный процесс, управляемый через шину SMBus/I²C встроенным микроконтроллером ноутбука (EC). Сначала выполняется пре-заряд (trickle): если напряжение элемента ниже порога (~3.0В), заряд идёт малым током для восстановления химической активности. Затем начинается основная фаза постоянного тока (Constant Current, CC), где контроллер поддерживает заданный максимальный ток (например, 0.5–1C от ёмкости). При достижении напряжения на элементе 4.2В (для Li-Ion) система переходит в фазу постоянного напряжения (Constant Voltage, CV), плавно снижая ток, пока он не упадёт до порога отсечки (обычно 3–10% от максимального). Всякий раз контроллер отслеживает температуру батареи через термистор (NTC), встроенный в её разъём, и при критическом нагреве снижает ток или останавливает заряд.
При отключении адаптера схема детектирует просадку на ACFET и за микросекунды переключает питание SYS на батарею через BATFET, не допуская сбоя в работе ноутбука. При подключении адаптера происходит плавный переход с питания от батареи на питание от сети, инициирующий начало цикла заряда.
Элементная база схем зарядки
Микросхемы зарядки (Charge IC):
Texas Instruments: BQ24725, BQ24780S (современные), BQ25710 (USB-PD)
Analog Devices: MAX1772, LTC4100
Microchip: MCP73871
Richtek: RT9460
Nuvoton: NPCE790 (встроенный в EC-контроллер)
Ключевые MOSFET:
- ACFET (Input MOSFET):
— Тип: P-Channel или N-Channel с драйвером
— Пример: SiRA18DP (30V/120A, Rds(on)=2.2мОм)
— Задача: Отключение адаптера при проблемах - BATFET (Battery MOSFET):
— Тип: N-Channel
— Пример: AON7400 (30V/60A)
— Задача: Подключение/отключение батареи - Защитные диоды (Body Diodes):
— Встроены в MOSFET
— Нужны для предотвращения обратных токов
Параметры синхронного Buck для понижения 19V → напряжение заряда (8.4V-16.8V):
- Частота: 300-600 kHz - Дроссель: 1.0μH/15A (Coilcraft XAL/XFL) - КПД: 92-95%
Системное питание (SYS)
Схема должна обеспечивать питание системы при:
- Только адаптер → SYS = 19V (через диод) или 12-15V (через Buck)
- Только батарея → SYS = 10.8V (через BATFET)
- Адаптер + батарея → SYS от адаптера, батарея заряжается
Чаще всего для реализации таких требований используется схема buck-boost

или универсальная схема на 4 транзисторах, которая может работать как Buck, Boost или Buck-Boost:
Детали компонентов
Микросхемы управления Buck-Boost:
TI: LM5175 (до 5A), LM5176 (до 12A), TPS55288 (USB-PD)
Analog Devices: LTC3789, LT8705 (высокомощные)
STMicro: ST1S14
Monolithic Power: MP8859 (интегрированные ключи)
MOSFET (все 4 одинаковые или симметричные):
High-side (Q1, Q3): - Vds: 30V (для 19V системы) - Rds(on): 3-8 мОм - Qg: 15-35 nC (низкий для снижения потерь) - Пример: Infineon BSC010NE2LS (30V/100A, 1.0мОм) Low-side (Q2, Q4): - Rds(on): 1.5-4 мОм (ниже, т.к. проводят больше времени включенными) - Qg: может быть выше - Пример: BSC009NE2LS (30V/100A, 0.9мОм)
Дроссель Buck-Boost:
Индуктивность: 1.0-4.7 μH (зависит от частоты и тока) Ток насыщения: 20-40A для ноутбука среднего класса DCR: < 2 мОм (потери!) Тип: Плоский провод, полуэкранированный Пример: Wurth Elektronik 74437324010 (2.4μH/20A/1.8мОм) Температурная стабильность: материал -75 или -52
Конденсаторы:
Входные (Vin): - Керамика: 4×22μF 25V X7R (близко к ключам) - Полимер: 100-220μF 25V (AVX TPS или Panasonic SP-Cap) - ESR: < 5 мОм совокупно Выходные (Vout): - Керамика: 10×22μF 16V X7R - Полимер: 2×330μF 16V (ESR < 3 мОм) - Расположение: максимально близко к нагрузке Bootstrap конденсаторы: - Для драйверов высоких ключей: 0.1-1.0μF 25V X7R - Обязательно низкое ESL
Особенности USB-PD зарядки
В современных ноутбуках для зарядки используется Power Delivery (PD) технология для зарядки и питания через USB-C порт.
Принцип работы контроллера Power Delivery (PD), также известного как TCPM (Type-C Port Manager), заключается в реализации сложного цифрового протокола поверх физического интерфейса USB Type-C для динамического согласования параметров питания между источником (source) и потребителем (sink) с поддержкой двунаправленной передачи энергии и данных.
В основе функционирования PD-контроллера лежит концепция контрактного питания (Power Contract). В отличие от классического USB, где напряжение питания фиксировано (5V), PD позволяет устройствам согласовывать напряжение в диапазоне от 5 до 48 вольт и ток до 5А, формируя профили питания (Power Profiles) мощностью до 240Вт. Весь процесс управляется PD-контроллером — специализированной микросхемой с интегрированным процессором, драйверами и физическим уровнем (PHY) для каналов CC (Configuration Channel).

Работа начинается с этапа обнаружения подключения и ориентации (Connection and Orientation Detection). Когда штекер USB-C вставляется в порт, контроллер через резисторы Rp/Rd на контактах CC1 и CC2 определяет присутствие кабеля, тип подключённого устройства (источник, потребитель или dual-role) и ориентацию разъёма (ротацию на 180°), что обеспечивает симметричность подключения. После этого инициируется основной протокол Source-to-Sink Negotiation.

Переговоры ведутся посредством BMC-кодированных (Biphase Mark Coding) сообщений, передаваемых по линии CC на низкой скорости (300 кбит/с). PD-контроллер источника отправляет потребителю сообщение Source_Capabilities, содержащее список доступных профилей напряжения/тока (например, 5V/3A, 9V/3A, 15V/3A, 20V/5A). Контроллер-потребитель (например, в ноутбуке) анализирует этот список, выбирает подходящий профиль исходя из своих требований и состояния батареи, и отправляет в ответ запрос Request на конкретное напряжение и ток. Источник подтверждает контракт сообщением Accept, после чего его внутренний преобразователь (обычно Buck) переключает выходное напряжение на согласованный уровень, о чём уведомляется сообщением PS_RDY (Power Supply Ready). Вся процедура занимает миллисекунды.
Ключевой особенностью PD является поддержка Dual-Role Power (DRP) и Power Swap. Устройство, способное быть и источником, и потребителем (например, ноутбук), в режиме DRP периодически переключает состояние своих CC-пинов между Rp (source) и Rd (sink). Это позволяет двум ноутбукам, соединённым кабелем, автоматически определить, какой из них будет заряжать другой. При необходимости роли могут быть поменяны «на лету» через сообщение DR_Swap без физического отключения кабеля.

Контроллер PD также управляет протоколами альтернативных режимов (Alternate Modes), такими как DisplayPort или Thunderbolt. Через структурированные VDM (Vendor Defined Message) сообщения устройства согласовывают переход контактов высокоскоростных линий (TX/RX) в режим передачи видео или других данных, при этом питание продолжает контролироваться по отдельному каналу CC.
Встроенные механизмы безопасности и защиты являются неотъемлемой частью работы контроллера. Он непрерывно отслеживает напряжение, ток и температуру порта. При обнаружении перегрузки по току (OCP), короткого замыкания, перегрева или несоответствия реального напряжения запрошенному (по протоколу Power Rule Monitoring), контроллер немедленно разрывает контракт, отправляя сообщение Hard Reset и отключая питание. Вся политика управления (например, приоритет выбора профиля) зашита в прошивке контроллера и может обновляться.
На примере ниже архитектура USB Type-C, использующая два двунаправленных повышающе-понижающих (Buck-Boost) стабилизатора напряжения и зарядное устройство для батареи. Она позволяет системе заряжать батарею через порты USB Type-C и поддерживает функцию быстрой зарядки при подключении двух зарядных устройств PD к портам USB-C_1 и USB-C_2. Эта новая архитектура также поддерживает полноценную технологию USB 3.1 On-The-Go (OTG) для обоих портов без дополнительных сложных схем управления портами или микросхем.

Таким образом, PD-контроллер функционирует как интеллектуальный диспетчер питания и данных, превращая простой кабельный соединитель в полноценный цифровой интерфейс для динамического управления энергией. Он абстрагирует сложность протокола, предоставляя системе простые команды (например, «запросить 20V/3A»), и обеспечивает совместимость между устройствами разных производителей в рамках единого стандарта, лежащего в основе современной универсальной зарядки.
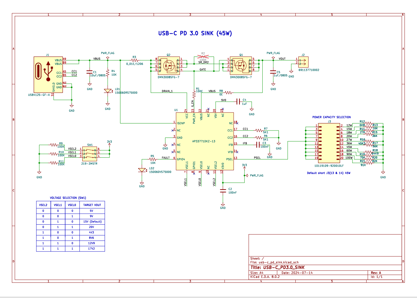
В качестве бонуса приложу опорную дизайн-схему схему подключения потребителя на 45W на базе контроллера AP33771DKZ-13, работающего с напряжениями от 3.3V до 24V:
Он позволяет выбрать до десяти максимальных уровней мощности путем изменения значений сопротивления резистора, подключенного к выводу PSEL. Запросы напряжения задаются тремя выводами (VSEL2, VSEL1, VSEL0). Для хранения прошивки контроллера PD/приемника предусмотрена однократно программируемая (OTP) ПЗУ.
[Посещений: 241, из них сегодня: 1]
