В предыдущей статье мы рассмотрели, какие встречаются схемы питания в компьютерной технике в целом, а также разобрали схемотехнику типовых узлов. В этой мы разберем более подробно схемотехнику питания на примере планшетов.
Схемотехника планшетов кардинально отличается от ноутбучной из-за жестких ограничений по размеру, толщине и тепловыделению. Архитектура системы питания современного планшета построена вокруг высокоинтегрированного контроллера управления питанием (PMIC — Power Management Integrated Circuit), работающего от одноэлементного литий-полимерного аккумулятора (номинально 3.7В, диапазон 3.0–4.2В) и оптимизированной для экстремально низких напряжений ядер системы-на-кристалле (SoC) и минимизации площади печатной платы.
PMIC
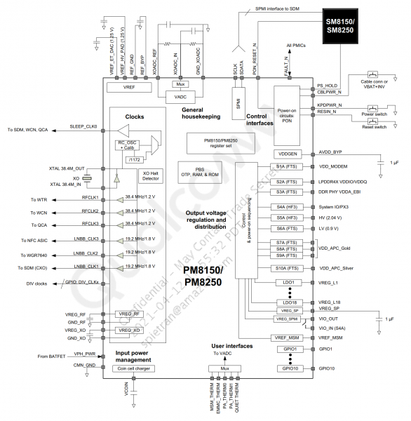
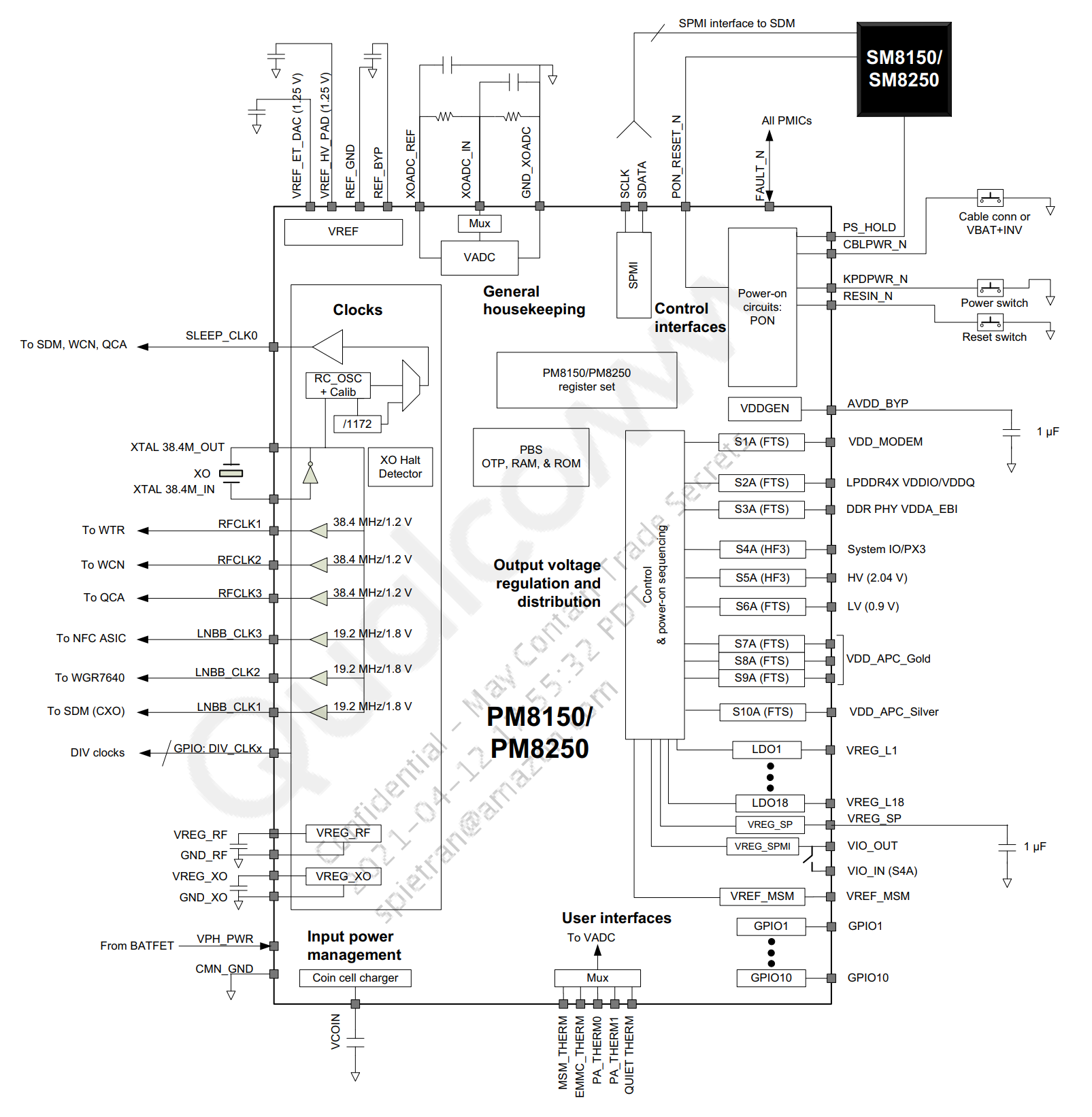
Центральным узлом является системный PMIC, представляющий собой аналого-цифровую систему-на-кристалле, объединяющую до двух десятков регуляторов напряжения, драйверы клавиш, АЦП, интерфейсы управления и конечный автомат состояний. Он питается непосредственно от полюсов аккумулятора (VBAT) и через высокоскоростной последовательный интерфейс (SPMI или I2C) подчиняется командам главного процессора (AP — Application Processor) или сопроцессора управления (CM4). Его ключевая функция — генерация множества стабилизированных напряжений для различных доменов (областей) SoC и периферии с жёсткими требованиями по шумам, точности и скорости отклика.
Ключевые отличия от ноутбука:
- Батарея: Одна Li-Po ячейка (3.7V номинально, 4.2V максимум)
- Нет входного адаптера 19V — только 5V USB/9V-20V USB-PD
- Максимальная интеграция — PMIC (Power Management IC), управляющую питанием разных узлов
- Экстремально низкие напряжения для процессора (0.6-1.0V)
- Строгие требования к пульсациям (из-за чувствительных сенсоров)

Типичные PMIC для планшетов
Для Qualcomm платформ (Snapdragon):
-
PM8150/PM8250 — для Snapdragon 8xx серии PMI8998 — контроллер зарядки + Buck преобразователи PM8005 — дополнительные регуляторы Интерфейс: SPMI (Serial Power Management Interface)
Для MediaTek:
-
MT6315/MT6359 — multi-channel PMIC MT6360 — с интегрированной зарядкой PD До 15+ регуляторов в одной микросхеме
Для Apple (собственная разработка):
-
Интегрирована в SoC или отдельный чип Чрезвычайно высокая интеграция Проприетарные протоколы управления
Для Samsung Exynos:
-
S2MPS19/ S2MPB03 — multi-channel Работает с контроллером зарядки MAX77854
Блок-схема и типовое подключение BGA-микросхемы Qualcomm PM8150 приведены ниже:
Блок зарядки
Блок зарядки, часто интегрированный в основной PMIC или реализованный в виде отдельной микросхемы, построен по топологии синхронного понижающего преобразователя (Buck Charger, подробнее о нем читай в предыдущей статье). Это обусловлено тем, что входное напряжение от адаптера (5В по базовому USB или 9–20В по протоколу быстрой зарядки USB Power Delivery / Qualcomm Quick Charge) всегда выше максимального напряжения аккумулятора (4.2–4.35В). Зарядный контроллер выполняет многостадийный алгоритм (pre-charge, constant current, constant voltage) с термисторным мониторингом температуры элемента через выведенный на разъём NTC-резистор. Управление протоколами быстрой зарядки осуществляется отдельным физическим уровнем USB-PD/QC (PHY), который через линии CC/D+ проводит хэндшейк, согласуя повышенное напряжение и ток с адаптером.
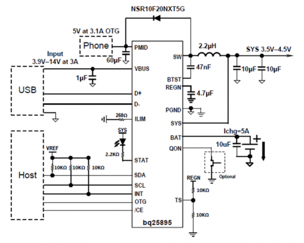
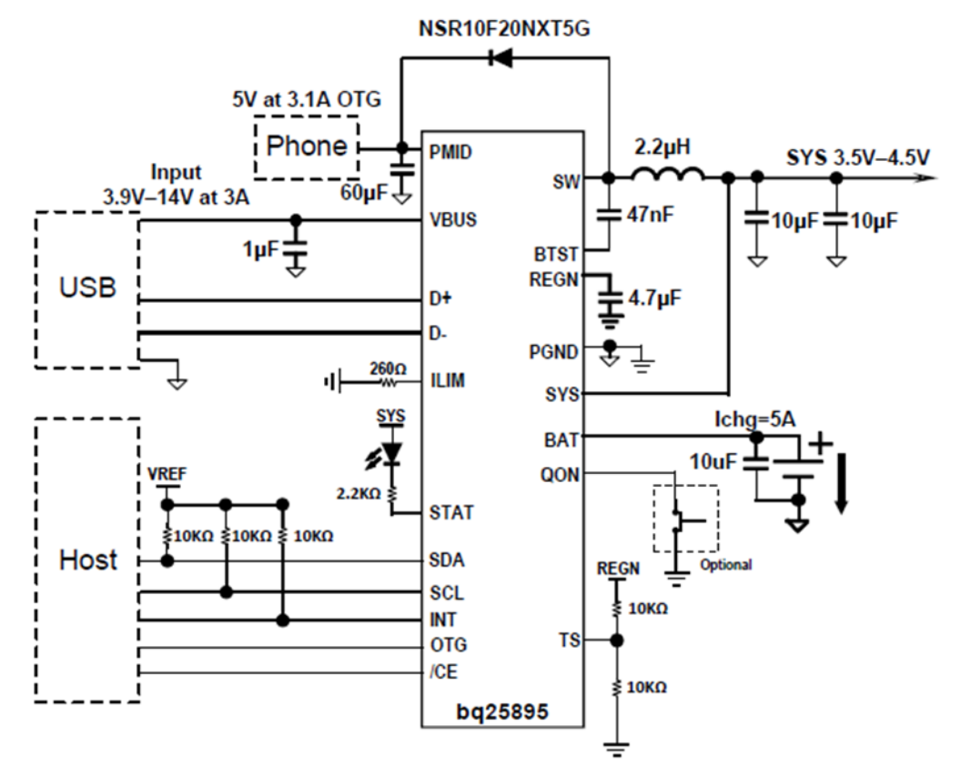
Типовая схема зарядки на базе BQ25895 (TI):
Типовая схема применения микросхемы:
Компоненты зарядки:
Buck дроссель: 1.0-2.2μH, 3-6A, размер 2.0×1.6mm (0603) Входные керамические конденсаторы: 2×10μF 25V X7R (0204) Выходной (батарейный) конденсатор: 22μF 6.3V X7R + 100μF тантал Термистор: NTC 100k (B=3435) в батарейном разъеме
Питание системной логики
Системное питание формируется через иерархию преобразователей. Для питающих доменов SoC, потребляющих большой ток (до 10А) при крайне низком напряжении (0.6–1.0В для CPU/GPU), используется многофазный синхронный buck-преобразователь, часто с 2–3 фазами, интегрированными внутри PMIC. Это позволяет распределить ток, уменьшить пульсации и улучшить тепловой режим. Каждая фаза работает на высокой частоте (3–6 МГц), что позволяет использовать накопительные дроссели ультрамалых габаритов (типоразмер 0402, индуктивностью 0.15–0.33 мкГн). Выходная фильтрация реализована распределённым массивом керамических конденсаторов MLCC (типоразмера 0201 и 01005, ёмкостью 1–2.2 мкФ) в количестве 30–50 штук, размещённых непосредственно вблизи BGA-выводов процессора, а также несколькими полимерными танталовыми конденсаторами с ультранизким ESR под корпусом SoC.
Для питания ядер процессора требуется очень быстрый отклик и низкие пульсации, поэтому характеристики многофазного преобразователя выглядят так:
Вход: Vbat (3.7-4.2V) или VSYS (3.3-3.8V)
Выход: Vcore_CPU (0.6-1.0V)
Ток: до 8-12A пиковый
Фазы: 2-3 фазы (встроены в PMIC)
Частота: 2-4 MHz на фазу (эффективная 4-12 MHz)
Компоненты внешние:
- Дроссели: 0.22μH ±20% 8A, размер 1.0×0.5mm (0402)
- Конденсаторы: 30×1μF 2.5V X5R (0201) вокруг процессора
- Полимерные: 2×100μF 2.5V (1.5мОм ESL) под процессором
Дроссели:
Тип: Многослойные керамические (MLC) или плоские
Индуктивность: 0.15-0.33 μH
Ток насыщения: 6-10A
DCR: < 10 мОм
Размер: 0402 (1.0×0.5mm) или 0603 (1.6×0.8mm)
Пример: Murata LQM2MPN0R22M (0.22μH/6.0A/18мОм)
Конденсаторы
Керамические MLCC (основная фильтрация):
- 0201: 1μF 2.5V X5R (ESR ~5мОм, ESL ~0.5nH)
- 01005: 0.47μF 2.5V X5R (для плотного размещения)
- Общее количество: 50-100 шт. вокруг SoC
Полимерные танталовые:
- 100μF 2.5V (Case A 2.8×2.2mm)
- ESL: < 1nH, ESR: 5-10мОм
- 2-4 шт. под процессором
Питание аналоговых цепей
Для аналоговых и смешанных сигнальных доменов применяются интегрированные LDO-стабилизаторы с низким собственным шумом, питающие цепи фазовой автоподстройки частоты (PLL), аудиокодеки, датчики и радиочастотные модули. Их выходные напряжения (1.2В, 1.8В, 2.8В) должны обладать высокой стабильностью и подавлением пульсаций (PSRR > 60 дБ на частотах до 1 МГц).

Характеристики LDO следующие:
- LDO1: 3.0V для Flash памяти (eMMC/UFS) - LDO2: 2.8V для камеры (AF, OIS) - LDO3: 1.8V для I/O процессора - LDO4: 1.2V для аналоговых цепей SoC - LDO5: 0.9V для внутренней памяти
Особенности LDO:
- Ultra-low noise: < 30μV RMS - Low dropout: 100mV при 300mA - Quick response: < 3μs - Выходной конденсатор: 1-2.2μF X5R 0402
Питание дисплея
Питание дисплейного модуля представляет собой наиболее сложную подсистему. Для жидкокристаллической (LCD) матрицы с светодиодной подсветкой генерируются три критических напряжения: положительное AVDD (5.5–6.0В) для аналоговых драйверов, положительное ELVDD (2.5–3.0В) для логики TFT и отрицательное ELVSS (-1.5…-2.5В) для смещения жидких кристаллов. AVDD и ELVSS формируются зарядными насосами (charge pump) на переключаемых конденсаторах, что позволяет обойтись без дросселей. ELVDD получается из VBAT через LDO.
Для светодиодной подсветки используется boost-преобразователь (про его устройство читай в предыдущей статье) 3.7V → 5.5-6.0V с токовым драйвером, обеспечивающий стабильный ток (до 100 мА на цепь) для нескольких параллельных цепочек светодиодов. В случае AMOLED-дисплеев дополнительно требуются прецизионные гамма-референтные напряжения (10–14 каналов с точностью 0.1%) от встроенного в драйвер дисплея ЦАП.
Характеристики boost для подсветки дисплея:
Вход: VBAT (3.2-4.2V) Выход: VLED (5.5-6.0V) Ток: до 100mA на цепь (4-8 цепей) Схема: SEPIC или Boost с токовым драйвером Микросхема: LM3530, TPS61165 (I2C управление) Частота: 1-2 MHz Дроссель: 2.2-4.7μH 2A (2.0×1.6mm)

Типовое решение состоит из следующих компонентов:
1. Positive charge pump: Для AVDD (5.5-6.0V) - Конденсаторы: 2×1μF 10V X5R (0402) 2. Negative charge pump: Для ELVSS (-1.5 - -2.5V) - Конденсаторы: 2×2.2μF 6.3V X5R (0402) 3. LDO для гамма-коррекции: - 14-16 каналов, 0.1% точность - Выходные конденсаторы: 0.1μF 4V X5R (0201)
Управлением питанием
Управление энергопотреблением (Power Management) осуществляется через динамическое масштабирование напряжения и частоты (DVFS). В зависимости от вычислительной нагрузки, PMIC по команде от операционной системы (через драйвер) плавно изменяет выходные напряжения ядер CPU и GPU, синхронно с изменением их тактовой частоты, что позволяет минимизировать динамическую потребляемую мощность, пропорциональную квадрату напряжения. Переход между состояниями (Power States — PS0/PS1/PS2/PS3) происходит за микросекунды.
Схема распределения питания (Power Path) обеспечивает плавное переключение между источниками: внешним USB, аккумулятором и, опционально, беспроводной зарядкой. При подключении внешнего источника системная шина (VSYS) мгновенно переключается на него, а аккумулятор начинает заряжаться. При отключении адаптера питание VSYS без разрыва продолжается от аккумулятора. Для режима USB On-The-Go (OTG), когда планшет выступает как источник 5В для периферии, активируется boost-преобразователь, повышающий VBAT до 5.0В и подающий его на USB-порт через управляемый ключ.
В режиме зарядки питание поступает на микросхему чарджера, которая формирует напряжения для зарядки батареи и VSYS отдельно. Чарджер может быть как встроен в PMIC, так и самостоятельный понижающий преобразователь. Так называемый Power Path Controller проверяет напряжение на силовых ключах для защиты от перенапряжения и превышения по току после чего распределяет его по потребителям.

Особенности реализации питания в планшетах
Топология разводки печатной платы критична для стабильности сигналов. В планшетах применяется многослойная (8–10 слоёв) структура печатных плат с выделенными сплошными слоями земли (GND) и питания. Толщина меди в слоях с силовыми цепями (VBAT, VDD_CPU) увеличена до 2 унций (~57 грамм). Все высокочастотные конденсаторы размещаются в непосредственной близости от выводов питания PMIC и SoC с минимальной длиной проводников и использованием множества переходных отверстий (vias) для минимизации индуктивности цепи (чем проводник короче, чем индуктивность меньше).
8-слойная разводка платы обычно выглядит следующим образом:
L1: Компоненты + сигналы высокоскоростные L2: GND сплошной L3: Сигналы + питание 1.8V/2.8V L4: Сигналы L5: GND сплошной L6: Питание Vcore (толстая медь 2oz) L7: Питание VBAT/VSYS (толстая медь 2oz) L8: Компоненты + GND полигоны
В схемотехнике принято делать разводку с шагом кратным 2,54 мм, что обозначается как 100mil. Например, ширина дорожек Vcore к процессору — 4-6 линий по 10mil, а VBAT к PMIC — 40mil.
Также есть интересные рекомендации по разводке платы и размещению элементов, например:
- Дроссели Buck должны находиться < 2 мм от PMIC выводов
- Входные конденсаторы < 1 мм от PMIC VIN пинов
- Выходные конденсаторы с двух сторон платы — 50% вокруг процессора и 50% под процессором (через переходные отверстия — vias).
Реальный пример
В качестве заключению хочу привести пример реальный карты напряжений и потребления токов в случае процессора Qualcomm Snapdragon 870 с PMIC PM8150. В такой схеме PM8150 формирует основные системные напряжения через 5 понижающих преобразователей, а напряжение на периферию (память, модем, WiFi и Bluetooth контроллеры) формируется отдельной микросхемой PM8005. Функции чарджера выполняет третий контроллер PMI8998.
Распределение нагрузок:
PMIC PM8150: - Buck1: VDD_APC (CPU Big) 0.6-1.0V @ 6A, 2 фазы - Buck2: VDD_APC2 (CPU Little) 0.7-1.1V @ 4A, 1 фаза - Buck3: VDD_GPU 0.7-1.0V @ 5A, 2 фазы - Buck4: VDD_MX (Memory) 1.1V @ 3A - Buck5: VDD_CX (SoC) 0.9V @ 3A - LDO1: VDD_PLL 1.8V @ 300mA - LDO2: VDD_QFPROM 1.2V @ 200mA - LDO3: VDD_USB 3.0V @ 500mA PMIC PM8005 (второй): - Buck1: VDD_EBI (DDR) 1.1V @ 2A - LDO1: VDD_MODEM 1.8V @ 400mA - LDO2: VDD_WLAN 3.3V @ 300mA - LDO3: VDD_BT 1.8V @ 150mA Зарядка: PMI8998 - Вход: 5V/9V/12V USB-PD - Выход: BAT 4.2V @ 4A max - Дроссель: 1.0μH/6A (2.0×1.2mm)
Потребляемые токи (типичные):
Сценарий 1: Idle (экран выключен): - Total: 15-30mA (режим глубокого сна) Сценарий 2: Веб-сёрфинг: - CPU: 1.5-2.5A @ 0.8V - GPU: 0.5-1.0A @ 0.8V - DDR: 0.8-1.2A @ 1.1V - Дисплей: 200-400mA @ 6V - Итого: 4-6W Сценарий 3: Игра (максимальная нагрузка): - CPU: 5-7A @ 1.0V - GPU: 4-6A @ 1.0V - DDR: 1.5-2.0A @ 1.1V - Дисплей: 600-800mA @ 6V - Итого: 15-22W
[Посещений: 218, из них сегодня: 1]


